文档阅读指引
在开始您的阅读前,请先查看本节,了解当前教程文档的结构与内容、获得阅读指引。期望通过本节帮助您尽快了解与上手 PSDK。
说明:
- API 文档与教程文档分开存放,点击 API Reference 或页面右上角 “API Reference” 字样跳转。
- 若您对文档内容有什么疑问或技术问题,请点击页面右上角的 问题反馈 获取联系方式,反馈您的问题并留下您的邮箱,我们将与您联系。
角色划分
- 负载开发: 将各类专用设备与无人机的飞行平台相结合,拓展无人机的负载能力。如 PSDK 云台相机、PSDK 探照灯、PSDK 喊话器等。
- 应用开发: 基于计算机模块开发各类识别与控制类算法应用,提升无人机的智能化水平。如室内飞行应用、电力自动化巡检应用。
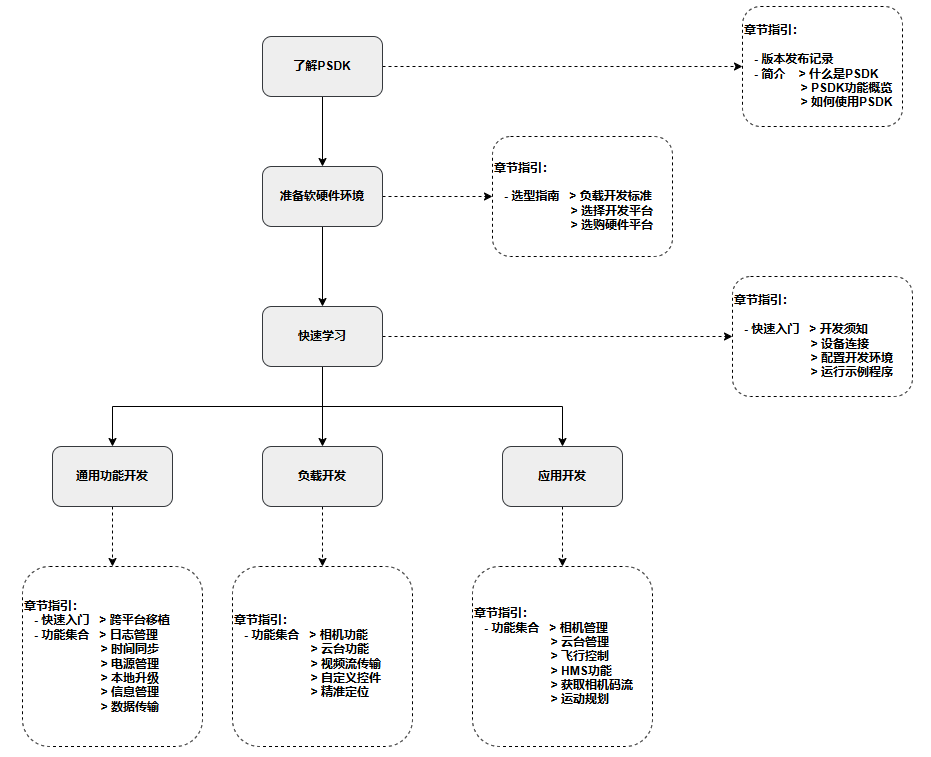
教程文档总览

教程阅读地图
